curve(-sqrt(x^2 + 1), -5, 5)pinta una rama de hipérbola,

que, una vez exponenciada, i.e.,
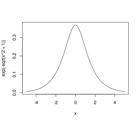
curve(exp(-sqrt(x^2 + 1)), -5, 5)da

Es decir, una curva algo menos esbelta que la normal pero que bien podemos dividir por su integral para obtener la llamada distribución hiperbólica.
Tres notas sobre ella:
- Tiene una historia curiosa. Fue considerada por Ralph Bagnold al estudiar la forma de las dunas y la sedimentación de la arena arrastrada por el viento. El logaritmo de sus curvas, se ve, tenía forma de hipérbola.
- Lo cual os proporciona un exótico contraejemplo al argumento habitual sobre la naturaleza omniatractora de la normal.
- La distribución hiperbólica (y sus extensiones) están disponibles en el paquete
ghyp, motivado por aplicaciones financieras, como siempre. Esa gente es adicta a distribuciones con colas gruesas. Aunque para lo que les valen luego…