model4you
Un grupo de estudiantes se examina en horas distintas con exámenes parecidos pero no iguales. Se pretende estudiar si el examen tiene algún efecto sobre la nota final y para eso se hace algo así como
bmod_math <- lm(pcorrect ~ group, data = MathExam)para obtener una distribución de la nota media por grupo descrita bien
cbind(estimate = coef(bmod_math), confint(bmod_math))
## estimate 2.5% 97.5%
## (Intercept) 57.600184 55.122708 60.07766
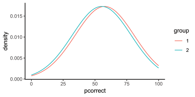
## group2 -2.332414 -5.698108 1.03328o bien, gráficamente, así:

La pregunta es la siguiente: aunque el efecto global tal vez no sea demasiado grande, ¿existen subgrupos afectados desigualmente por la diferencia entre los exámenes? En tal caso, ¿cuáles? (Ya sabemos, la dichosa interseccionalidad.)
Esto se podría resolver usando interacciones, algún tipo de selección de variables,… yo qué sé. O usando model4you, un paquete hermano de party y otros similares, que permite construir cosas como

donde se aprecia cómo entre los alumnos con tests > 92.3 la diferencia entre ambas sesiones es sustancialmente más notable.
Nota: Sí, soy muy fan de técnicas que permiten aterrizar resultados globales donde se promedian cosas muy heterogéneas a subgrupos más concretos.
Otra nota: Este tipo de cosas no las veréis hacer, p.e., en el estudio que los economistas patrios hagan del efecto de las subidas del SMI sobre el empleo. Veréis cómo dicen que es inapreciable y cómo a los quejumbrosos miembros de los grupos afectados les afearán la insolencia de observar la realidad con sus propios ojos y no a través del acrisolado filtro de sus métodos econométricos.