Comparación de variables aleatorias de Poisson

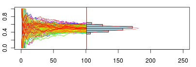
El otro día apareció publicado en Significance una comparación entre el número de tarjetas recibidas por las selecciones inglesas de fútbol masculina y femenina. Los hombres habían recibido 196 tarjetas en los 48 partidos disputados en el periodo de referencia y las mujeres, 40 en 24 partidos. El promedio de tarjetas, por lo tanto, de 4.1 y 1.7 respectivamente. Y la pregunta es: ¿hay motivos razonables para pensar que las mujeres juegan menos sucio? ...

21 de agosto de 2011 · Carlos J. Gil Bellosta

Paella sin arroz con sabor a judías enlatadas

El otro día leí el artículo A Prototype Model of Stock Exchangede G. Caldarelli, M. Marsili y Y.C. Zhang. La promesa que me ofrecía era la de la creación de un sistema relativamente realista de los agentes que operan en los mercados financieros que diese lugar a una evolución de precios con propiedades similares a las observadas. Sin embargo, el planteamiento, interesante en un principio, se deshinchó enseguida: El modelo planteado por los autores ni siquiera aspira a representar los aspectos más distintivos del mercado: en lugar de agentes tremendamente desiguales en tamaño y entrelazados en una maraña de dependencias e influencias mutuas, los agentes son todos equivalentes en tamaño (si bien es cierto que en el estado estacionario de la simulación los ingresos adquieren una distribución dada por una ley de potencias) y que actúan de manera independiente entre sí una vez observados los precios en el mercado. Los resultados, una serie temporal de precios, es calificada por los autores como muy rica, aunque enseguida pasan, en un dechado de honradez, a apuntar diferencias más o menos manifiestas entre sus características estadísticas y las observadas en mercados reales. Entiendo y aplaudo el virtuosismo técnico empleado por los autores del artículo y la implementación de los algoritmos involucrados. No obstante, tras leerlo, me embriaga una extraña sensación que no debe de ser muy distinta de aquellos comensales a los que se les anunció paella, se les advirtió que no traía arroz ni gambas y comprobaron después que sabía a judías de lata.

21 de julio de 2011 · Carlos J. Gil Bellosta

Sobre el libro "The flaw of averages"

Leí hace un tiempo The flaw of averages, un libro poco convencional que recomiendo a mis lectores. Su objetivo último es encomiable: conseguir que personas sin mayor preparación matemática o estadística pero obligadas a tomar decisiones frente a la incertidumbre apliquen el sentido común y entiendan claramente unos principios mínimos. Para lograrlo, asume una postura tal vez anti-intelectualista, tal vez herética. Piensa el autor —¿con motivo?— que, a ciertas personas, conceptos tales como varianza, media, teorema central del límite o función de densidad les dificultan, más que facilitan, la comprensión de lo que la incertidumbre realmente es y de cómo puede afectarlos. ¡Cuánta gente se conforma con conocer la media (p.e., de una estimación)! ...

24 de junio de 2011 · Carlos J. Gil Bellosta

250 aniversario de la muerte de Bayes

Cumpliéndose el 250 aniversario de la muerte de Thomas Bayes (fue el 17 de abril, de hecho), como homenaje, publico hoy una foto del autor al lado de su tumba en el cementerio de Bunhill Fields, en Londres. Nota: es la tumba blanca que aparece casi en el centro. La tomó mi viejo amigo Raúl Aguaviva un día que acabamos perdidos buscando el Museo Británico por un barrio que resultó estar no lejos de Angel. Shame on us!

9 de junio de 2011 · Carlos J. Gil Bellosta

¿Qué nos jugamos? (Addenda: no queremos jugarnos nada)

Al tratar el principio de Kelly el otro día omití, craso error, decir que dicho criterio nos invita a no apostar en casi ninguna circunstancia. En efecto, siendo el tamaño de la apuesta —más propiamente, el porcentaje del capital que apostar— el que propone el criterio igual a $$ x = \frac{bp-(1-p)}{b}, $$ cabe preguntarse cuándo es este mayor que cero. Y lo es cuando $$pb - (1-p) > 0, $$ es decir, cuando el juego es favorable. En efecto, el término de la izquierda de la desigualdad anterior es la esperanza del beneficio obtenido en cada partida. Y si esta cantidad ha de ser positiva, el principio de Kelly recomienda no jugar ni a la ruleta, ni a la lotería ni invertir en forex… de no ser tú mismo el casino, lotero o banco que cobra comisiones.

16 de mayo de 2011 · Carlos J. Gil Bellosta

¿Qué nos jugamos?

Imagínese que le proponen participar reiteradamente en un juego de azar. Dispone de una cantidad de dinero inicial, $a$ euros, y puede apostar en un juego en el que o gana con probabilidad $p$ $b$ veces la apuesta o la pierde enteramente. Puede repetir el juego cuantas veces quiera y apostar el porcentaje que desee de su dinero. ¿Cuánto se apostaría? ¿Qué porcentaje de su capital inicial se jugaría? Suponga que decide apostar siempre un porcentaje fijo, $x$ del dinero del que disponga en cada momento. Tras la primera jugada, tendría $a + b a x = a(1+bx)$ de ganar y le quedarían $a (1-x)$ de perder. Puede seguir jugando y en cada partida su capital se multiplicaría por $1+bx$ o por $1-x$ según su suerte. Al cabo de $n$ partidas, de haber ganado $w$ de ellas, su capital inicial se habría multiplicado por ...

12 de mayo de 2011 · Carlos J. Gil Bellosta

Terrorismo y sesgos en la percepción de la improbabilidad

En el Financial Times del 3 de mayo aparece un artículo de Gideon Rachman que es de los pocos que merece ser leído sobre el fatigoso y, como se verá, poco relevante tema de la muerte de Bin Laden. Y es interesante —y relevante para los lectores de esta bitácora— porque toca un tema del que ya nos hemos ocupado y que seguro que revisitaremos: el de las probabilidades subjetivas y, en particular, el de las distorsiones con las que los seres humanos percibimos y calibramos probabilidades pequeñas. ...

10 de mayo de 2011 · Carlos J. Gil Bellosta

Incertidumbre, juicios y sesgos

Recomiendo encarecidamente la lectura del artículo Judgment under Uncertainty: Heuristics and Biases de D. Kahneman y A. Tversky. En pocas palabras, trata sobre dos cosas: los atajos mentales que utiliza el ser humano para asociar probabilidades subjetivas a eventos y, sobre todo, los sesgos y errores a los que conducen dichos atajos. A través de una serie de experimentos, los autores revelan cómo individuos —incluso con una sólida formación cuantitativa— yerran sistemáticamente al enfrentarse con determinado tipo de problemas. ...

27 de abril de 2011 · Carlos J. Gil Bellosta

Riesgo e incertidumbre

He encontrado dos (¿cuatro?) definiciones contradictorias de _riesgo _e incertidumbre. La primera está implícita en una frase del artículo The ratings game de Martin Mayer y dice, según mi traducción, así: Knight realizó una distinción categórica entre el riesgo, que puede ser medido, y la incertidumbre, que no puede serlo. Mayer recoge así la distinción que realizó Frank Knight en su tesis doctoral hace ya casi un siglo. En términos algo más precisos, lo que según Knight distingue la incertidumbre del riesgo es que del segundo se conoce, cuando menos, la distribución de probabilidad asociada al fenómeno. Uno se enfrentaría así a un riesgo cuando no sabe a ciencia cierta qué puede ocurrir pero sabe atribuir una probabilidad a cada uno de los posibles resultados. ...

11 de marzo de 2011 · Carlos J. Gil Bellosta

Centenario de la muerte de Galton

Al cumplirse cien años de la muerte de Francis Galton (1822-1911), mostraré una animación relacionada con una de sus más curiosas invenciones, el quincunx o quincuncio: El interesado puede también descargar el código de R utilizado para generar la animación.

23 de febrero de 2011 · Carlos J. Gil Bellosta