Sobre "Predicción, estimación y atribución"
Subrayo hoy aquí tres cuestiones que considero importantes del reciente artículo Prediction, Estimation, and Attribution de B. Efron (para otra visión, véase esto).
La primera es que existe una cadena de valor en la modelización estadística que va del producto más ordinario, la predicción, a la estimación y de este, al más deseable, la atribución. En la terminología de Efron,
- estimación consiste en la determinación de los parámetros subyacentes (e importantes) del modelo; específicamente se refiere a la estimación puntual;
- atribución tiene que ver con intervalos de confianza, p-valores, etc. de esos parámetros.
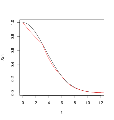
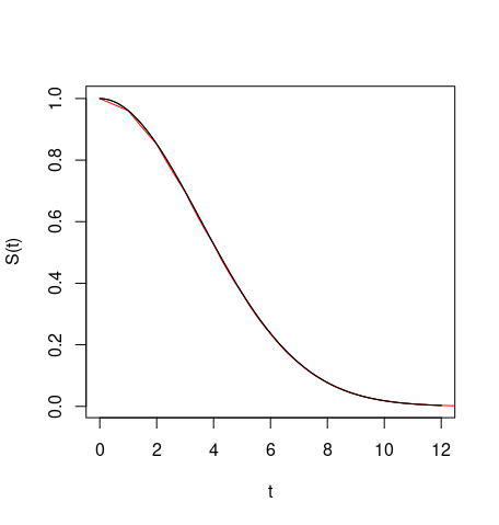
La segunda es que la predicción es un problema fácil, mientras que la estimación (y la atribución) son mucho más complicados. Lo ilustra con un ejemplo sencillo: comparando la eficiencia de dos modelos, uno el óptimo y otro ligeramente inferior para:







