Los economistas usan unas cosas a las que llaman variables instrumentales con las que uno apenas se tropieza fuera de contextos econométricos. El problema se plantea en el contexto de la regresión
$$y_i = \beta x_i + \varepsilon_i,$$
cuando existe correlación entre X y $\varepsilon$. En tales casos, el estimador por mínimos cuadrados es
$$\hat{\beta} =\frac{x’y}{x’x}=\frac{x’(x\beta+\varepsilon)}{x’x}=\beta+\frac{x’\varepsilon}{x’x}$$
y debido a la correlación entre X y $\varepsilon$, está sesgado.
La solución que se plantea en ocasiones es el de usar variables instrumentales, es decir, variables correlacionadas con X pero no con $\varepsilon$. La siguiente simulación en R ilustra el problema:
library(MASS)
library(AER)
n <- 100
b.0 <- 1
b.1 <- 2
cov.mat <- diag(3)
cov.mat[2,1] <- cov.mat[1,2] <- sqrt(0.5)
cov.mat[3,1] <- cov.mat[1,3] <- sqrt(0.5)
foo <- function(){
xze <- data.frame(mvrnorm(n, rep(0,3), cov.mat ))
colnames( xze ) <- c("x", "z", "e")
xze$y <- b.0 + b.1 * xze$x + xze$e
c.m1 <- coefficients( lm( y ~ x, data = xze ) )
c.m2 <- coefficients( ivreg( y ~ x | z, data = xze ) )
data.frame( c.1.1 = c.m1[1], c.1.2 = c.m1[2],
c.2.1 = c.m2[1], c.2.2 = c.m2[2] )
}
foo()
res <- replicate( 1000, foo(), simplify = F )
res <- do.call( rbind, res )Lo que se hace en ella es construir 1000 conjuntos de datos con las variables y, x, z y el error e. Las tres últimas son normales y están construidas de forma que:
- La correlación entre
xy el erroreno es nula. - La correlación entre
xyztampoco es nula. - La correlación entre
zy el errorees nula.
Luego, se construye y como b.0 + b.1 * x + e. Finalmente, se comparan los coeficientes obtenidos por la regresión por mínimos cuadrados tradicional con la que se obtiene usando z como variable instrumental. La comparación de los coeficientes obtenidos puede observarse gráficamente haciendo
library(ggplot2)
library(reshape)
mi.coef <- res[,c(2,4)]
colnames(mi.coef) <- c("ols", "vi")
mi.coef <- melt( mi.coef )
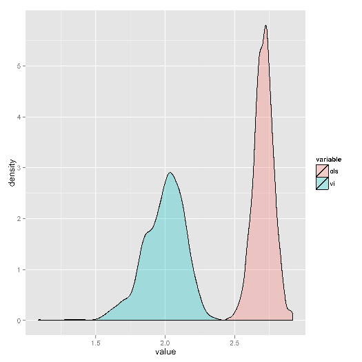
ggplot(mi.coef, aes(x=value, fill=variable)) + geom_density(alpha=.3)que produce el gráfico
En esencia, lo que se ha hecho es calcular el coeficiente condicionando previamente por z, es decir, calculando
$$ E [ y | z ] = \beta E [ x | z ] + E [ \varepsilon | z ], $$
que anula el error. Por otra parte, como puede apreciarse en el gráfico, se pierde precisión, es decir, aumenta la varianza del estimador (y se ensancha la campana alrededor de su valor medio) por la pérdida de información que supone condicionar x a z.
El lector interesado hará bien en:
- Estudiar el efecto de cambiar la correlación entre
xyzen la anchura de la campana. - Leer la entrada de la Wikipedia sobre variables instrumentales para entender cómo se extiende este caso univariante al general.
- Echarle un vistazo al artículo Instrumental Variables Estimation in Political Science: A Readers’s Guide para conocer mejor el uso y el abuso de este tipo de técnicas en aplicaciones reales.
